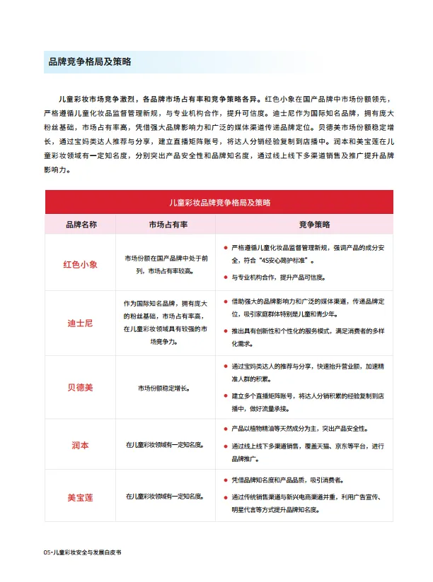
2025儿童彩妆安全与发展白皮书-红色小象&青眼情报.pdf果粒橙5月25日 13:01更新关注私信5011 篇幅有限 仅展示前10页内容,具体可以下载后阅览 2025儿童彩妆安全与发展白皮书-红色小象&青眼情报.pdf此内容为付费资源,请付费后查看会员专属资源VIP会员免费您暂无购买权限,请先开通会员开通会员付费资源© 版权声明文章版权归作者所有,未经允许请勿转载。THE END新商业研报 喜欢就支持一下吧点赞11 分享QQ空间微博QQ好友海报分享复制链接收藏